
提高营销效率市场细分可以帮助企业将资源集中在目标市场上市场细分和目标定位在营销策划中的重要性,从而更有效地满足消费者市场细分和目标定位在营销策划中的重要性的需求这有助于提高企业的营销效率和投资回报率总之,市场细分是市场营销中至关重要的步骤,它可以帮助企业更好地市场细分和目标定位在营销策划中的重要性了解消费者需求提高市场份额降低市场风险,并提高营销效率。
增强竞争力细分市场可以帮助企业发现市场中的空白点,根据不同的市场细分制定差异化的产品和服务,从而增强企业的竞争力促进品牌建设通过市场细分,企业可以更好地理解目标客户的需求和心理,根据不同的市场细分制定相应的品牌营销策略,从而促进品牌建设。
通过市场细分对企业的生产营销起着极其重要的作用1有利于选择目标市场和制定市场营销策略2有利于发掘市场机会,开拓新市场3有利于集中人力物力投入目标市场4有利于企业提高经济效益 企业自己有自己的特点 ,某个市场也有自己的特点,企业要根据自己的特点找到适合这个特点的市场部分。
总之,市场定位是整个营销工作的第一步它是quot纲quot,定位准确才能quot纲举目张quot它是quot杠杆quot,定位准确才能quot事半功倍quot 举例说明市场定位在市场营销管理中的重要性论述题 市场定位当然重要,因为要考虑是高阶产品面向高阶有钱的人群,还是面向低端市场而便宜卖需要有针对性的营销来提升宣传和购买量 语言在市场营销中。
满足消费者个性化需求市场细分让企业能够更好地理解不同消费者群体的特点,更好地满足其个性化需求,提高产品或服务的质量和用户体验,增加客户忠诚度综上所述,市场细分是企业市场营销活动中不可或缺的一个环节,有助于提高资源利用效率增加市场占有率,满足消费者个性化需求,从而实现市场竞争优势。
市场定位在营销中占有举足轻重的地位,它往往是产品营销的第一步在如今的商业市场中,可以说,没有市场定位,就没有营销它在营销中的重要性主要体现在三个方面第一,如今人们的购买和消费越来越注重个性星空体育客户端,从而对产品的需求存在很大差异性,因此,任何一家企业由于受资源和资金的限制,都不可能满足。
1市场细分面对的是市场上所有的客户,没有单一针对性2目标市场针对的是分好类的企业意向客户3市场定位针对的是企业选中的潜在目标客户二实施目的不同 1市场细分的目的是为了分析寻找企业的意向客户2目标市场的选择目的是确定企业主营业务及客户3市场定位的目的是为了设计出符合。
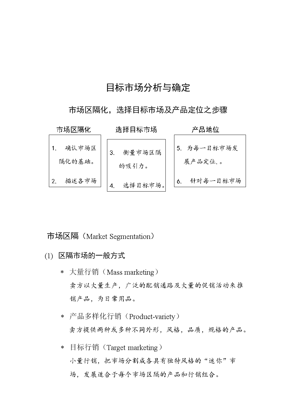
在现代市场营销理论中,市场细分Market Segmentation 目标市场Market Targeting 市场定位Market Positioning是构成公司营销战略的核心三要素,被称为STP营销市场细分是指营销者通过市场调研,依据消费者的需要和欲望购买行为和购买习惯等方面的差异,把某一产品的市场整体划分为若干消费者群。
或称子市场亚市场小市场,例如,服装市场可细分为传统服装时尚服装经济型服装豪华型服装等子市场市场细分可以帮助企业发现市场机会掌握目标市场特点,从而制定适用于细分市场的营销策略,以提高企业营销活动的效果,因此,对企业的市场营销有着极为重要的意义。
营销策划过程包括三个阶段 第一阶段选择价值在产品产生之前,必须先进行营销“作业”营销过程包括细分市场目标定位和产品定位STP,这是战略营销的核心 第二阶段开发价值确定产品的性能价格和分销,这是战术营销的内容 第三阶段传播价值通过销售力量促销广告和其他推广。
二实施目的不同 1市场细分的目的是为了分析寻找企业的意向客户2目标市场的选择目的是确定企业主营业务及客户3市场定位的目的是为了设计出符合客户的营销策略及品牌三针对的对象不同 1市场细分面对的是市场上所有的客户,没有单一针对性2目标市场针对的是分好类的企业意向客户3。
市场细分和目标定位在营销策划中的重要性我是炬道品牌策划关于应用马斯洛需求层次理论进行市场细分和定位,其实有其优势和劣势作为市场营销中的一种常用方法,它可以让企业更好地理解消费者需求,并针对不同的需求群体实施针对性的营销策略,从而提升市场竞争力和销售额优势方面,应用马斯洛需求层次理论进行市场细分和定位的最大优点在于可以精确。

市场定位是营销策划的核心环节,需要对市场进行深入研究从地理区域目标客户的人文特征心理需求和行为习惯出发,进行产品市场细分将客户群体分层,按照quot五层次分析法quot确定开发顺序,逐步深入市场,确保产品在合适的时机进入目标市场产品定位则关乎产品的核心价值形式和附加功能产品内涵需要在可用性。
问题一什么是目标市场 目标市场 指在需求差异性市场上,企业根据自身能力所确定的欲满足的现有和潜在的消费者群体的需求 目标市场选择三部曲 市场细分是确定目标市场的基础在市场细分的基础上星空体育,企业无论采取什么策略,也无论选择几个细分市场,所确定选择的目标市场必须具有最大潜力,能为自己带来最大利润因此。
营销策划的核心内容涉及多个关键环节,包括但不限于营销战略规划首先,企业需要明确其长期目标,通过市场细分目标定位和差异化定位STP来确定产品或服务的价值主张产品推广与建设从全国市场推广到终端销售业绩提升,企业需确保产品和服务的有效传播和销售销售体系构建这包括专卖体系分销网络。
科学高效率的市场营销策划是企业获得成功发展的重要保障,市场营销策划不仅能对企业的正常运转产生相应的促进作用,同时也能够帮助企业在运行中获得丰厚的效益,是企业在市场竞争中抢占发展制高点的重要保证一般情况下企业制定的相对完整的市场营销策划应该包含明确的营销目标个性化的营销创意以及操作性较强的营销措施,并且。

PS市场细分的基础是同一产品的消费需求的多样性第二步,确定目标市场就是企业营销活动所要满足的市场,是企业为实现预期目标而要进入的市场一般来说,市场细分是企业选择和确定目标市场的基础与前提第三步,市场定位就是根据竞争者现有产品在市场所处的位置,针对消费者或用户对该种产品某种。
营销策划公司是专门从事市场营销服务的商业性服务公司,他们运用专业营销经验,帮助企业通过智慧和创意,以更经济更快速的方式打开市场营销策划的过程包括选择价值提供价值和传播价值三个阶段首先,在产品产生之前,必须先进行营销“作业”,包括细分市场目标定位和定位其次,在选择了将提供给目标市场。
